Univer Architecture
This document introduces the overall architecture of Univer. If you want to contribute code to Univer or write your own plugins, this document will help you.
Building Blocks of Univer
The basic elements of Univer's architecture are modules and plugins.
Plugins

Univer's functionality is organized into plugins, with multiple plugins combining to form a single Univer application. For example, @univerjs/ui provides basic UI capabilities, @univerjs/sheets provides data capabilities for spreadsheets, and @univerjs/sheets-ui provides UI capabilities for spreadsheets.
The plugin architecture offers the following advantages to Univer:
- Composable: You can choose which plugins to load based on your actual needs, customizing a Univer application that suits you.
- Customizable: You can develop your own plugins to meet specific requirements without changing Univer's core code.
- Isomorphic: Regardless of the environment in which Univer runs—browser, Electron, Node.js, web worker, test runner—you can adapt to different environments by loading different plugins. For example, in the Node.js environment, UI-related plugins can be avoided to prevent errors caused by accessing DOM-related APIs, reduce package size, and reduce memory usage.
- Maintainable: By distinguishing between plugins, the responsibilities and dependencies of Univer's modules are clearer, reducing coupling between features and making the code easier to understand, modify, test, and maintain.
How to Divide Plugins?
Plugin division is quite flexible, and you can have your own set of methods. However, here are some methods used by the Univer core team:
- Whether there are modules that need to be loaded in environment A but not in environment B, if such modules exist, these modules are suitable for placement in a separate plugin. For example, UI-related parts of spreadsheets are split into
@univerjs/sheets-uibecause they do not need to be loaded in Node.js, while the core capabilities covering data and operations are placed in@univerjs/sheetsbecause they need to be loaded in any environment. This classification method is very common in Univer source code. - Divide according to different document types, such as
@univerjs/sheetsand@univerjs/docsare divided according to document types. - Some complex functions can be divided into separate plugins, such as
@univerjs/sheets-find-replace, which provides search and replace functionality. - Some common underlying capabilities can be divided into separate plugins, such as
@univerjs/design, which provides design system-related capabilities such as themes, colors, and components, and@univerjs/rpc, which provides RPC capabilities.
Plugin Types
Univer distinguishes between different types of plugins, which currently include the following types, each corresponding to a document type:
UniverInstanceType.UNIVERUniver core plugins, which provide Univer's core capabilities and capabilities shared by other types of plugins.UniverInstanceType.UNIVER_DOCDocument type pluginsUniverInstanceType.UNIVER_SHEETSpreadsheet type pluginsUniverInstanceType.UNIVER_SLIDESlide type plugins
By distinguishing between plugin types, we better control the lifecycle of plugins.
Plugin Dependencies
Plugins may have dependencies on each other. When writing plugins, you can declare dependencies between plugins using the DependentOn decorator. When constructing plugins, Univer automatically registers and constructs dependencies if it finds that the required plugins have not been registered.
For example, if the @univerjs/sheets-ui plugin depends on the @univerjs/sheets plugin, you can write it like this:
@DependentOn(UniverSheetsPlugin, UniverUIPlugin)
export class UniverSheetsUIPlugin extends Plugin {
}Plugin Lifecycle
Plugins have a lifecycle, and by using the lifecycle, developers can better predict the behavior of plugins, thereby avoiding timing-related logic errors.
There are several stages in the lifecycle of a Univer plugin:
StartingThe first lifecycle of the plugin mounted on the Univer instance, in which the plugin should add its own module to the dependency injection system.ReadyThe first business instance of Univer has been created, and the plugin can do most of the initialization work in this lifecycle.RenderedThe first rendering has been completed, and the plugin can perform the necessary rendering and DOM initialization work in this lifecycle.SteadyTriggered after a period of time inRendered, the plugin can perform non-first-screen work in this lifecycle to improve loading performance.
Accordingly, there are four lifecycle hooks on the Plugin type, and each plugin can execute corresponding logic in each lifecycle by overriding these methods.
export abstract class Plugin {
onStarting(): void {}
onReady(): void {}
onRendered(): void {}
onSteady(): void {}
}Other than using lifecycle hooks, you can also use decorators to listen to lifecycle events.
export class YourService {
constructor(
@Inject(LifecycleService) private _lifecycleService: LifecycleService,
) {
super()
this._lifecycleService.lifecycle$.subscribe(stage => this._initModulesOnStage(stage))
}
}Different types of plugins will start their lifecycle at different times. UniverInstanceType.UNIVER plugins will be built immediately upon registration and enter the Starting lifecycle, while other types of plugins will be built and go through the lifecycle when the corresponding type of file is created for the first time, allowing Univer to initialize plugins at the most appropriate time to improve loading performance.
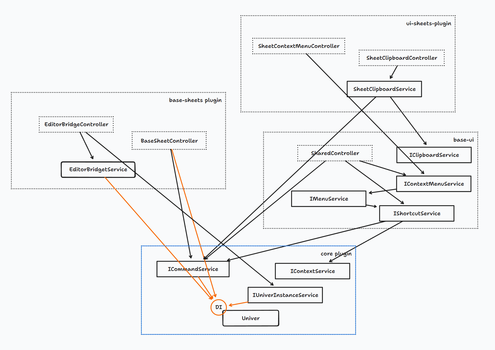
Modules
Inside a plugin, modules are further divided into UI components, controllers, services, models, etc. Each module has its own responsibilities, but they all share one thing in common: they are only responsible for a specific domain.
Dependency Injection
Modules can be added to Univer's dependency injection system to build dependencies. Univer can automatically resolve the dependencies between these modules and instantiate them, greatly reducing the complexity of managing dependencies in a complex system. It is recommended that plugins add their modules to the dependency injection system in the onStarting lifecycle.
We use the dependency injection tool redi in Univer, you can refer to the redi documentation to understand the basic concepts of dependency injection and how to use it.
Public and Private Modules
If a plugin wants to expose some APIs to other plugins, the plugin can export the dependency injection identifiers of the corresponding modules in its export file (index.ts), and these modules become public modules. Other plugins can import these identifiers to establish dependencies on these modules. Conversely, if a module is not exported, it is a private module.
By dividing modules into public and private, plugins can better control the visibility of modules, thereby avoiding the abuse of their own capabilities by other plugins.
Overriding Modules Inside Plugins
Some plugins support overriding modules inside the plugin. These plugins have a override field in their configuration object, which can be used to override modules inside the plugin, and null can be passed to prevent Univer from loading this module. In the hierarchical dependency injection system, by overriding the module to null, the dependency injection system of Univer can use the implementation of the parent injector.
Divide Modules by Layers on the Architecture

A module should belong to one of the following layers:
- View: handles rendering and interaction, including Canvas rendering and React components
- Controllers: encapsulate business logic (especially functional logic), dispatch commands, etc.
- Command: executes logic through the command pattern, modifying the state or data of the lower layers such as Service / Model
- Service: encapsulates functionality according to concerns for upper-level modules to use, stores application internal state, operates on underlying data, etc.
- Model: stores data
In the hierarchy, the layers should maintain a one-way dependency relationship, except for some Controllers that may hold references to UI layer objects as view-models in MVVM, other layers are prohibited from referencing code from upper-level modules.
If you use Univer CLI to initialize plugins, Univer CLI will help you divide directories.
Divide Modules by Separation of Concerns
There is a layer named service in the layered architecture of Univer, and the modules in this layer are called services. Their responsibility is to encapsulate some common functions. Univer encourages the use of the principle of separation of concerns to encapsulate functions into different services, making services more focused on a specific domain, and easier to understand, modify, test, and maintain. For example, @univerjs/sheets-ui has the IShortcutService for managing shortcuts, the IMenuService for managing menus, and so on.
The benefits of using the separation of concerns principle to divide modules are:
- Reducing the complexity of modules and the coupling between modules.
- Improving the understandability, maintainability, and testability of modules.
- Making modules easier to test.
Divide Modules by Abstract Dependency Principle
When encapsulating services, the abstract dependency principle can be used to abstract the dependencies of services into interfaces.
The abstract dependency principle is mainly used to deal with the differences between different runtime environments. For example, for the clipboard service, you can directly use the navigator.clipboard API in the browser environment, while in the mobile environment, you can access the system clipboard through the JSBridge method. To solve this problem, the dependency of the clipboard service can be abstracted into the IClipboardService interface, then implemented as BrowserClipboardService in the browser environment, and implemented as MobileBridgeClipboardService in the mobile environment. Both implement IClipboardService, shielding the differences in the underlying clipboard implementation from the upper-level copy-paste features.
Initialize Modules at the Right Time
Modules registered in the dependency injector will be initialized when they are first referenced, so you need to manually activate modules that will not be referenced by other modules. The way to do this is to get a module from the dependency injector in the plugin's lifecycle hook, which will trigger the initialization of the module.
class MyPlugin extends Plugin {
onReady(): void {
this._injector.get(MyService)
}
}Command System
In Univer, changes to application state and data need to be executed through the command system. The command system itself is an abstraction and logging of application logic.
@univerjs/core provides a command service, and plugins can encapsulate business logic in commands. During the execution of a command, other modules can be obtained through the dependency injection system to implement business logic.
Plugins can register commands through the registerCommand interface provided by ICommandService and execute commands through the executeCommand method.
There are three types of commands in Univer:
COMMAND: Responsible for creating, orchestrating, and executingMUTATIONorOPERATIONaccording to specific business logic. For example, a delete rowCOMMANDwill generate a delete rowMUTATION, an insert rowMUTATIONfor undo, and a set cell contentMUTATION.COMMANDis the main carrier of business logic. If different underlying behaviors need to be triggered according to the application state for a user operation behavior—for example, when a user clicks the bold text button and needs to determine the effective range of the bold operation according to the current selection range—such judgment should be completed byCOMMAND.- Can dispatch other
COMMANDOPERATIONMUTATION - Allows asynchronous execution
MUTATIONis the change made to the data saved to snapshot, such as inserting rows and columns, modifying cell content, modifying filter ranges, etc. If you want to add collaborative editing capabilities to Univer, it is the smallest unit of conflict resolution.- No further dispatch of any commands
- Must be executed synchronously
OPERATIONis the change made to data that is not saved to snapshot, without conflict resolution, such as modifying scroll position, modifying sidebar state, etc.- No further dispatch of any commands
- Must be executed synchronously
Listen to Commands
ICommandService provides an event listening interface, and plugins can listen to which commands have been executed and what parameters have been executed. In fact, an object like this will be dispatched after the command is executed:
/**
* The command info, only a command id and responsible params
*/
export interface ICommandInfo<T extends object = object> {
id: string
type: CommandType
/**
* Args should be serializable.
*/
params?: T
}By listening to the execution of events, you can extend the capabilities of Univer in a non-intrusive way, such as:
- Collaborative Editing: A collaborative editing plugin can listen to all
MUTATIONtype commands and send theMUTATIONto other collaborative clients through a collaborative editing algorithm, then re-execute theseMUTATIONthroughICommandService. - Collaborative Cursor: Listen to selection changes
OPERATIONand send them to other clients, which can draw collaborative cursors by parsing parameters. - Live Share: Listen to scroll and zoom
OPERATIONand send them to the audience, allowing the audience to synchronize the presenter's browsing position. - Operation recording
and things like that.
Further Reading
You can read the following sections to learn about the architecture design of Univer subsystems:
How is this guide?
